
生产线二维码管理系统是提升果品加工企业生产效率,避免统计不够准确,效率比较低下,工作量大等问题,我公司研发了采用二维码扫描方式进行统计的方案。每一件产品都赋予一个二维码标签,相当于给每一件产品都发了一个身份证。包括工资管理,出入库的管理,方案还提供了产品真实性验证的功能,可以得到该功能功能定制。
(生产线二维码管理系统包装统计果品加工)主要功能
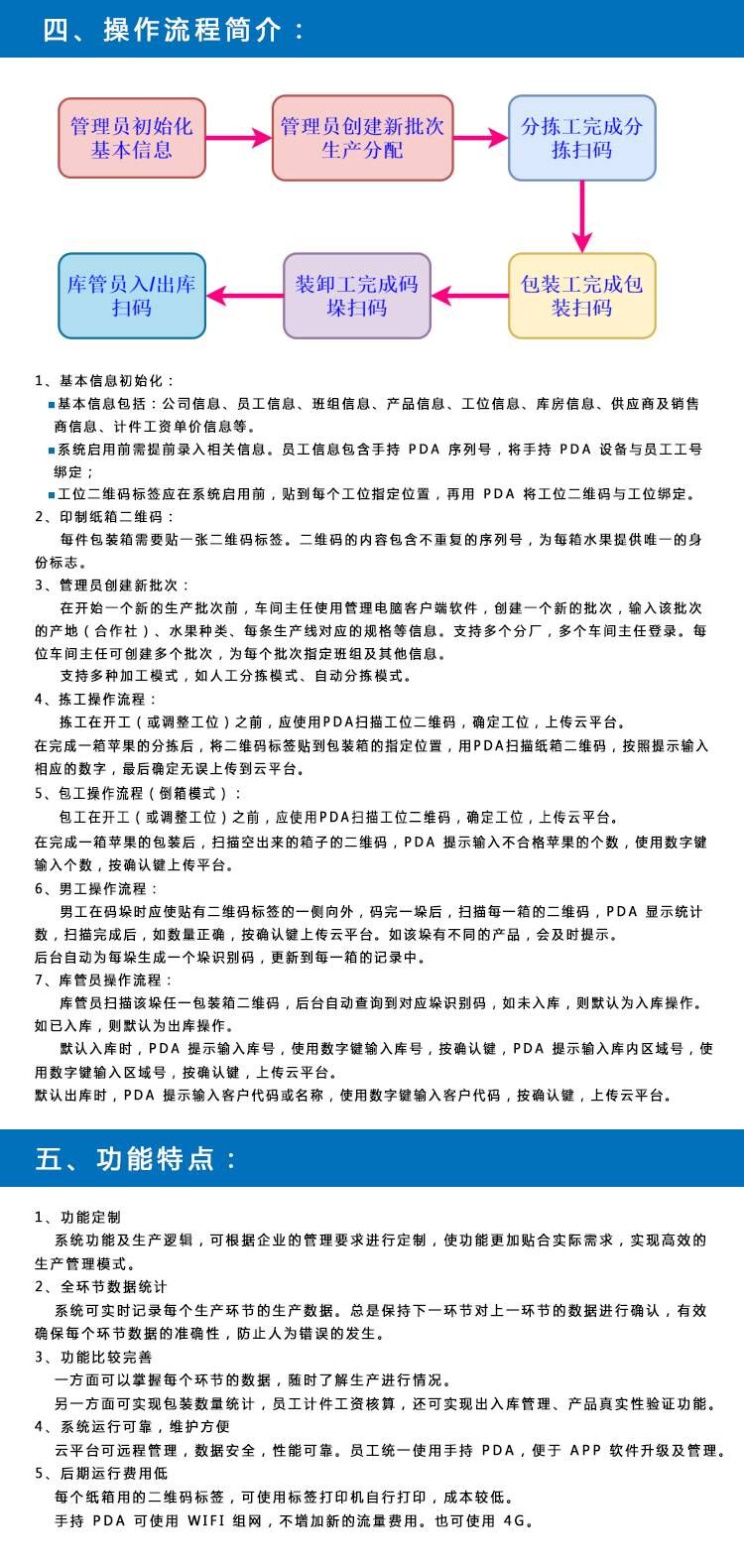
1、生产过程记录
按水果产地、品种、规格、包装箱类型、级别、工号、工种等信息记录包装实时信息。
2、产品数量统计
可按时间段统计每位员工、每个产品的生产数量。
3、员工工资统计
可按时间段统计每位员工的工资。
4、出入库管理
实时记录出、入库信息。提供查询出、入库信息及库存信息功能。
5、产品真实性验证
使用浏览器扫描产品二维码标签,可返回该产品的生产加工等信息。

(生产线二维码管理系统包装统计果品加工)系统特点
1、功能定制
系统功能及生产逻辑,可根据企业的管理要求进行定制,使功能更加贴合实际需求,实现高效的生产管理模式。
2、全环节数据统计
系统可实时记录每个生产环节的生产数据。总是保持下一环节对上一环节的数据进行确认,有效确保每个环节数据的准确性,防止人为错误的发生。
3、功能比较完善
一方面可以掌握每个环节的数据,随时了解生产进行情况。
另一方面可实现包装数量统计,员工计件工资核算,还可实现出入库管理、产品真实性验证功能。
4、系统运行可靠,维护方便
云平台可远程管理,数据安全,性能可靠。员工统一使用手持PDA,便于APP软件升级及管理。
5、后期运行费用低
每个纸箱用的二维码标签,可使用标签打印机自行打印,成本较低。
手持PDA可使用WIFI组网,不增加新的流量费用。也可使用4G。

