上海人民电器厂RMQ6 系列自动转换开关简介
RMQ6系列自动转换开关(以下简称转换开关)属于CB级,适用于交流50Hz,额定工
作电压400V,额定电流至63A及以下的三相四线双路供电电网中(电网-电网、电网—发
电机),当常用电源输入端的任意一相或所有各相出现电源故障(断相或失压、欠压、
过压)时,经设定的延时时间自动将负载转换至备用电源供电;当常用电源恢复正常
后,经设定的延时时间自动将负载返回至常用电源供电。并对负载电路具有短路和过电
流保护。
在需要持续不间断供电的场所,如工厂、医院、银行、商场、高层建筑及其它重要
场合,当常用电源发生故障时,要求备用电源在极短的时间内投入使用,RMQ6自动转换
开关就具有上述功能。
使用类别AC-33iB。
用 途
单电机操作机构
具有可靠的联锁设计,确保只有一个位置接通
故障分闸延时(固定延时/档位可调)
消防双分输入端(DC24V有源信号)
外接分合闸指示端口
外接脱扣报警指示端口
外形小巧,节省安装空间
采用塑料外壳封闭,防潮性能强
特 点
符合GB/T 14048.11、IEC60947-6-1。
标 准
型号和含义
RM Q 6 — /
功能代号(见表)
主体开关型号:C1 RMCIH
C2 RMC2 (C型)
开关类型: J 基本型
D 多功能型
极数P:3 三极
4 四极
主体开关壳架等级额定电流
设计序号
自动转换开关
企业代号
RMQ6-3
自动转换类
RMQ1 RMQ3 RMQ5 RMQ6 RMU1 RMK/RMKC/T RMS1 RMD2 P1700
结构、性能
功能代号
代 号 功 能
R 电网——电网,自投自复式
S 电网——电网,自投不自复式
F 电网——发电机,自投自复式(多功能型)
性 能
RMQ6自动转换开关通过常用电源端小型断路器(输入端)的任意一相对电源进行检测,当检测到任意一相或所有各相
出现电源故障(断相或失压、欠压、过压)时,经设定的延时时间自动将负载转换至备用电源供电;当常用电源恢复正
常后,经设定的延时时间自动将负载返回至常用电源供电。
结 构
转换开关主要由执行元件(两台RMC1H或RMC2小型断路器)、带机械联锁的电动机操作机构、控制回路、辅助报
警触头、N极接线极(3极开关内部专用)等组成,所有元器件都安装在同一块底板上。开关面板上有清晰的状态指示灯,
能准确指示转换开关当前的状态。
外接端口 报警触头 报警触头 辅助触头 检测端子 检测端子
RMC1H/RMC2小型断路器 RMC1H/RMC2小型断路器 电动机操作机构
辅助触头
自动转换类
RMQ6-4
RMQ1 RMQ3 RMQ5 RMQ6 RMU1 RMK/RMKC/T RMS1 RMD2 P1700
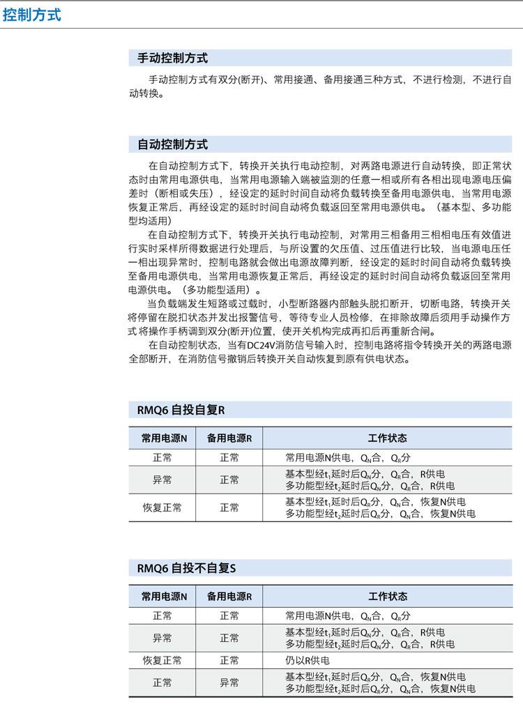
控制方式
手动控制方式有双分(断开)、常用接通、备用接通三种方式,不进行检测,不进行自
动转换。
手动控制方式
在自动控制方式下,转换开关执行电动控制,对两路电源进行自动转换,即正常状
态时由常用电源供电,当常用电源输入端被监测的任意一相或所有各相出现电源电压偏
差时(断相或失压),经设定的延时时间自动将负载转换至备用电源供电,当常用电源
恢复正常后,再经设定的延时时间自动将负载返回至常用电源供电。(基本型、多功能
型均适用)
在自动控制方式下,转换开关执行电动控制,对常用三相备用三相相电压有效值进
行实时采样所得数据进行处理后,与所设置的欠压值、过压值进行比较,当电源电压任
一相出现异常时,控制电路就会做出电源故障判断,经设定的延时时间自动将负载转换
至备用电源供电,当常用电源恢复正常后,再经设定的延时时间自动将负载返回至常用
电源供电。(多功能型适用)。
当负载端发生短路或过载时,小型断路器内部触头脱扣断开,切断电路,转换开关
将停留在脱扣状态并发出报警信号,等待专业人员检修,在排除故障后须用手动操作方
式将操作手柄调到双分(断开)位置,使开关机构完成再扣后再重新合闸。
在自动控制状态,当有DC24V消防信号输入时,控制电路将指令转换开关的两路电源
全部断开,在消防信号撤销后转换开关自动恢复到原有供电状态。
自动控制方式
常用电源N 备用电源R 工作状态
正常 正常 常用电源N供电,Q N 合,Q R 分
异常 正常
基本型经t 1 延时后Q N 分,Q R 合,R供电
多功能型经t 2 延时后Q N 分,Q R 合,R供电
恢复正常 正常
基本型经t 1 延时后Q R 分,Q N 合,恢复N供电
多功能型经t 2 延时后Q R 分,Q N 合,恢复N供电
RMQ6 自投自复R
常用电源N 备用电源R 工作状态
正常 正常 常用电源N供电,Q N 合,Q R 分
异常 正常
基本型经t 1 延时后Q N 分,Q R 合,R供电
多功能型经t 2 延时后Q N 分,Q R 合,R供电
恢复正常 正常 仍以R供电
正常 异常
基本型经t 1 延时后Q R 分,Q N 合,恢复N供电
多功能型经t 2 延时后Q R 分,Q N 合,恢复N供电
RMQ6 自投不自复S
RMQ6-5
自动转换类
RMQ1 RMQ3 RMQ5 RMQ6 RMU1 RMK/RMKC/T RMS1 RMD2 P1700
基本技术参数
常用电源N 发电机电源G 工作状态
正常 不发电 常用电源N供电,Q N 合,Q R 分
异常 开始启动发电机G 多功能型经t 2 延时后发出发电指令,G开始启动
异常 发电机电压正常 发电机电压正常后,Q N 分,Q R 合,G供电
恢复正常 正常 多功能型经t 2 延时后Q R 分,Q N 合,N供电
正常 停止发电 发出可以停止发电的指令
RMQ6 电网-发电机F(多功能型)
注 Q N :控制常用电源的小型断路器 t 1 :故障分闸延时(基本型)
Q R :控制备用电源的小型断路器 t 2 :故障分闸延时(多功能型)
壳架等级
额定电流
Inm/A
主体开关型号
额定短路
分断能力
Icn/kA
额定冲击
耐受电压
Uimp/V
额定工作电流
Ie/A
极数
转换动作时间
s
63
RMC1H 5
4000
6、10、16、
20、25、32、
40、50、63
3P、4P <2.5
RMC2 10
壳架等级
额定电流
Inm/A
主体开关型号 脱扣特性
额定工作电压
Ue/V
额定绝缘电压
Ui/V
额定接通与
分断能力 /A
额定短路
接通能力
Icm/A
63
RMC1H 10~14 In 瞬时脱扣
AC400 AC400 6Ie
1.53Icn
RMC2 5~10 In 瞬时脱扣 1.71Icn
基本技术参数
壳架等级
额定电流
Inm/A
主体开关型号
电动机操作
机构功率/W
欠电压
(适用于多功能型)V
过电压
(适用于多功能型)V
故障分闸
延时(固定)
(基本型)t 1 /s
故障分闸延
时(可调)(多
功能型)t 2 /s
63
RMC1H 230V50Hz
输出功率
≥6.5w
(65%~85%)Ue (110%~130%)Ue
1、3、
10、30
1、3、
10、30
RMC2
注:额定工作电流Ie由用户选用。




