上海人民电器厂RMQ5系列自动转换开关简介
RMQ5系列自动转换开关(以下简称转换开关)属于PC级,主要适用于交流50Hz,
额定工作电压690V及以下,额定电流500A 及以下的三相四线双路供电电源(常用电源和备
用电源或发电机电源)中,用来检测各电源的过电压、欠电压、断相状况,根据预定条件
完成两组电源之间的切换,保证负载电路正常供电。在需要持续不间断供电的场所和负
载的电源系统中,当常用电源发生故障或断电时,要求备用电源在极短的时间内投入使
用,RMQ5自动转换开关就具备达到上述要求的功能。
使用类别AC-33B。
概 述
独特的偏心选择结构设计,形成可靠的机械联锁,确保只有一组电源接通,绝无两组
电源同时接入负载的可能。
独立的灭弧系统的设计,各种异常电弧均被可靠熄灭,电弧持续时间短,触头损耗少。
多片式的触头系统设计,合理的触头表面接触面积和压力,使触头不会出现过热和熔
焊现象,有效延长触头的使用寿命,保证了产品的高分断能力。
采用电磁铁的机构设计,转换速度快。
转换开关具有二段式和三段式不同类型,适合多种应用场合。可配备熔断器保护和塑
壳断路器保护,方便用户系统设计。
配上智能控制器,可实现自投自复、自投不自复、电网-发电机等功能选择,智能控
制器采用微处理技术,转换动作电压、时间延时可由用户自行调节设定。
电压、时间值采用数码管显示。
采用Modbus-RTU通讯协议,便于接入智能电网系统。
智能控制器内部常用电源与备用电源采用系统隔离,安全性更高。
具有消防功能,能满足消防要求。
结构简单、体积较小;安装操作、维护方便;转换可靠平稳、使用寿命长;无噪音,冲
击力小。
产 品 特 点
符合GB/T14048.11、IEC60947-6-1。
执 行 标 准
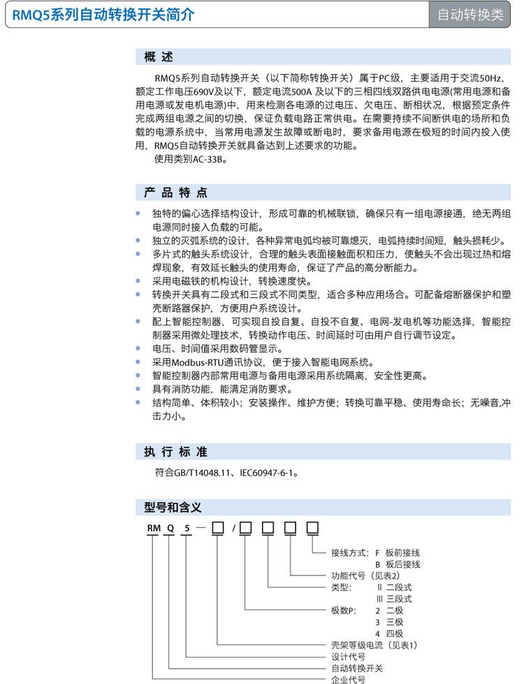
型号和含义
RM Q 5 — /
接线方式: F 板前接线
B 板后接线
功能代号(见表2)
类型: Ⅱ 二段式
Ⅲ 三段式
极数P: 2 二极
3 三极
4 四极
壳架等级电流(见表1)
设计代号
自动转换开关
企业代号
RMQ5-3
自动转换类
RMQ1 RMQ3 RMQ5 RMQ6 RMU1 RMK/RMKC/T RMS1 RMD2 P1700
产品结构、技术数据与控制方式
结 构
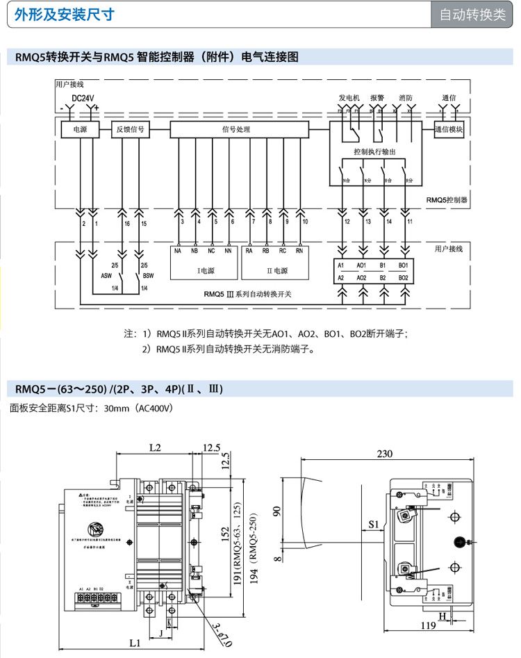
RMQ5双电源自动转换开关,由主回路、控制回路、操作机构、辅助开关等组成,用户可根据需要另行选配智能控
制器(附件),智能控制器与转换开关之间通过电缆线连接,具体连接方式见智能控制器包装盒中《自动转换开关智能控
制器使用说明书》。
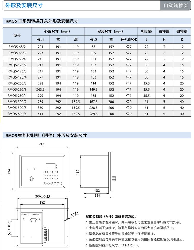
表1
序号 壳架等级电流 Inm / A 额定工作电流 Ie / A
1 63 16、20、25、32、40、50、63
2 125 80、100、125
3 250 160、200、225、250
4 500 350、400、500
表2
代号 功 能
M 手动、电动操作,不需选配智能控制器(附件)
Y 简易型操作,仅限于两段式转换开关,控制单相电源失压,不需选配智能控制器(附件)
R 需选用智能控制器(附件),实现电网——电网,自投自复式
S 需选用智能控制器(附件),实现电网——电网,自投不自复式
F 需选用智能控制器(附件),实现电网——发电机,自投自复式
注: R、S、F型均具备M型功能。
操作机构
控制回路
辅助开关 智能控制器(附件) 主回路(常用)
自动转换类
RMQ5-4
RMQ1 RMQ3 RMQ5 RMQ6 RMU1 RMK/RMKC/T RMS1 RMD2 P1700
技术参数
型号规格 RMQ5 Ⅲ(三段式)/ RMQ5 Ⅱ(二段式)
壳架等级 63A 125A 250A 500A
额定电流
16A、20A、25A、
32A、40A、50A、63A
80A、100A、125A
160A、200A、225A、
250A
350A、400A、500A
额定电压 AC380V/400V
接线方式 板前
使用类别 AC-33B(10Ie接通,10Ie分断)COSφ=0.35,当(Ie≤100A时,COSφ=0.45)
额定冲击耐受电压 8kV(主电路)、4kV(辅助电路)
额定限制短路电流
(有效值)kA
5 10 10 10
额定绝缘电压 AC800V (主电路)、AC300V (辅助电路)
电器级别 PC级
极数 2P 3P 4P 2P 3P 4P 2P 3P 4P 2P 3P 4P
重量(kg)(仅供参考) 5.5/4.5 6/5 6.2/5.5 6/5 6.3/5.5 7/6 6/6 6.5/8 7.3/10 11/11 13.6/14 16.2/18
合闸线圈电流(A)
3/3 3/3 4/4 3/3 3/3 4/4 5/3 5/4 5/5 5/5 5/5 6/7
AC200V/220V/230V
断开线圈电流(A)
1 1.4
AC200V/220V/230V
额定限制短路电流
熔断器 NT00-63A NT00-125A NT1-250A NT3-500A
100kA 100kA 120kA 120kA
塑壳断路器 RMM3-125/63A RMM3-125/125A RMM3-250/250A RMM3-630/500A
50kA 50kA 65kA 65kA
转换 Ⅰ源→Ⅱ源
≤0.2s
时间 Ⅱ源→Ⅰ源
操作循环次数及寿命 120次/小时;平均操作寿命大于6000次
辅助开关 Ⅰ、Ⅱ电源侧均为2常开、2常闭;开关容量AC:220V2.5A
RMQ5-5
自动转换类
RMQ1 RMQ3 RMQ5 RMQ6 RMU1 RMK/RMKC/T RMS1 RMD2 P1700
智能控制器(附件)
人工手动控制
用户可通过操作手柄对转换开关进行人工手动操作,实现转换开关各位置状态的切换。
电动控制
用户可以自行设计电气回路,通过转换开关控制回路对转换开关进行电动控制,从
而实现转换开关各位置状态的切换。
简易型自动控制
RMQ5ⅡY(两段式简易型)的转换开关,可以实现简易自动控制功能。当常用电源
单相失压时,转换开关自动切换至备用电源,并且在常用电源恢复后,转换开关自动切
换至常用电源。
控制方式
智能控制器控制(附件)
通过选配智能控制器与RMQ5转换开关连接,可以实现对常用电源、备用电源的三相
电压(进线端)同时进行检测和监控,对于高于额定电压值110~130%(用户可调)的电
源电压判为过电压,低于额定电压值65~85%(用户可调)的电源电压判为欠电压,其控
制电路采用微处理器技术对检测结果进行判断和处理,并经过相应的延时时间向RMQ5转
换开关发出动作指令,并在面板上显示处理结果。
RMQ5自动转换开关智能控制器主要功能有:
在信号处理方面采用微处理器技术,可同时检测两路电源的三相电压值,来控制面
板指示灯(发光二极管)的显示,可以修改参数设置(欠压、过压、切换时间、返回时间)、
手动或自动操作方式、电网-电网、电网-发电机、控制2、3、4极开关、控制两段式或三
段式开关本体、信号报警功能、自诊断功能、消防置零、通讯功能等。
智能控制器按功能可分为自投自复(R)、自投不自复(S)、电网-发电机(F)三种
控制方式。通过面板上的选择开关可以选择:手动控制、自动控制和通讯自动控制(按
用户需要进行附加)。
并且可以实现以下功能:
控制器手动控制
手动控制方式有断开、常用接通、备用接通三种方式,不进行检测,不进行自动转换。
控制器自动控制
在自动控制方式下,可对两路电源各三相相电压有效值进行实时采样所得数据进行
处理后,与所设置的过压、欠压值进行比较,当电源电压任一相出现异常时,控制电路
就做出电源故障判断,相应的指示灯闪烁,并经设定的延时时间,发出控制信号,驱动
RMQ5开关转换到另一路正常的电源。
控制器通讯自动控制
在自动控制方式下,附加了采用Modbus-RTU通讯规约的通信功能。可以通过终端或
是上位机直观地显示自动转换开关的实时状态、电网信息及自诊断信息。用户还可以通
过终端或上位机设置、修改各种参数,并根据电网信息和自诊断信息对RMQ5开关进行强
制断电;强制常用电源接通;强制备用电源接通以及对开关进行故障维修。
自动转换类
RMQ5-6
RMQ1 RMQ3 RMQ5 RMQ6 RMU1 RMK/RMKC/T RMS1 RMD2 P1700








