上海人民电器厂RMQ1系列自动转换开关简介
RMQ1系列自动转换开关(以下简称ATSE)系CB级,适用于交流50Hz,额定工作电压400V,额定电流至800A及以下的三相四线双路供电电源(常用电源和备用电源或发电机电源),当一路电源发生欠电压、过电压或断相时能自动地切换至另一路正常电源,并对负载电路具有过电流保护。在需要持续不间断供电的场所和负载的电源系统中,当常用电源发生故障或断电时,要求备用电源在极短的时间内投入使用,RMQ1自动转换开关就具备达到上述要求的功能。
使用类别AC-33iB。
用 途
单电机传动机构,操作更安全、可靠高度显著降低,节省安装空间智能控制器采用微处理器技术,动作电压、转换延时可由用户调节设定
电压、时间值采用数码管显示
可附加通讯功能(ModBus-RTU
通讯协议,RS-485串行通讯接口)
特 点
符合IEC60947-6-1、GB/T14048.11
标 准
型号及含义
RM Q 1 - /
企业代号
自动转换开关
设计序号
控制器安装方式:
无代号 与本体分别安装
Y 安装于本体
极数
断路器壳架等级额定电
流及极限短路分断能力
功能代号 R 自投自复
S 自投不自复
F 电网-发电机
RMQ1-3
自动转换类
RMQ1 RMQ3 RMQ5 RMQ6 RMU1 RMK/RMKC/T RMS1 RMD2 P1700
产品结构及性能
ATSE是由本体及智能控制器两大部分组成,控制器分两种安装方式:一为控制器安装于本体(代号Y)一为两者分别安装
(无代号)二者之间通过专用插头座及长度为2米的电缆可靠联接。
本体主要由装在金属底板上的两台RMM1塑料外壳式断路器(带有辅助、报警触头)
电动机传动机构、插座及N极接线柱等(见图1)。
智能控制器由塑料外壳、插座、电子线路组件、面板、数码显示管、工作方式选择开关(以下简称选择开关)、指示灯及
按键等组成(见图2)。
智能控制器对常用、备用两路电源的三相电压同时进行检测,对于高于额定电压值110~130%(用户可调)的电源电压判为
过电压,低于额定电压值65~85%(用户可调)的电源电压判为欠电压,控制电路采用微处理器技术对上述检测结果进行判
断,处理结果通过延时电路驱动相应的指令继电器向电动机传动机构发出分闸或合闸指令,并在面板上显示处理结果。
1. 电动机传动机构
2. RMM1塑料外壳式断路器
3. 检测端子
4. 电缆
5. 智能控制器
6. N极接线柱
7. RMC1小型断路器
1. 智能控制器
2. RMM1塑料外壳式断路器
3. 电动机传动机构
结 构
性 能
自动转换类
RMQ1-4
RMQ1 RMQ3 RMQ5 RMQ6 RMU1 RMK/RMKC/T RMS1 RMD2 P1700
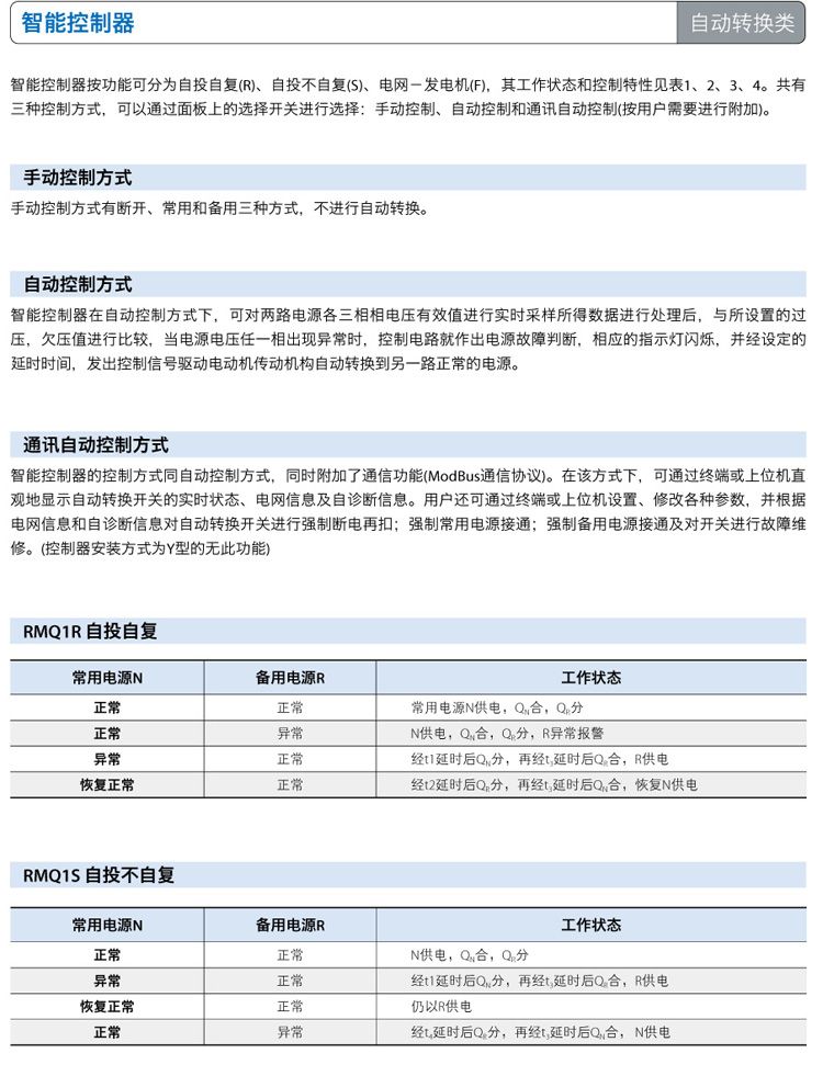
智能控制器
智能控制器按功能可分为自投自复(R)、自投不自复(S)、电网-发电机(F),其工作状态和控制特性见表1、2、3、4。共有
三种控制方式,可以通过面板上的选择开关进行选择:手动控制、自动控制和通讯自动控制(按用户需要进行附加)。
手动控制方式
手动控制方式有断开、常用和备用三种方式,不进行自动转换。
自动控制方式
智能控制器在自动控制方式下,可对两路电源各三相相电压有效值进行实时采样所得数据进行处理后,与所设置的过
压,欠压值进行比较,当电源电压任一相出现异常时,控制电路就作出电源故障判断,相应的指示灯闪烁,并经设定的
延时时间,发出控制信号驱动电动机传动机构自动转换到另一路正常的电源。
通讯自动控制方式
智能控制器的控制方式同自动控制方式,同时附加了通信功能(ModBus通信协议)。在该方式下,可通过终端或上位机直
观地显示自动转换开关的实时状态、电网信息及自诊断信息。用户还可通过终端或上位机设置、修改各种参数,并根据
电网信息和自诊断信息对自动转换开关进行强制断电再扣;强制常用电源接通;强制备用电源接通及对开关进行故障维
修。(控制器安装方式为Y型的无此功能)
RMQ1R 自投自复
常用电源N 备用电源R 工作状态
正常 正常 常用电源N供电,Q N 合,Q R 分
正常 异常 N供电,Q N 合,Q R 分,R异常报警
异常 正常 经t1延时后Q N 分,再经t 3 延时后Q R 合,R供电
恢复正常 正常 经t2延时后Q R 分,再经t 3 延时后Q N 合,恢复N供电
RMQ1S 自投不自复
常用电源N 备用电源R 工作状态
正常 正常 N供电,Q N 合,Q R 分
异常 正常 经t1延时后Q N 分,再经t 3 延时后Q R 合,R供电
恢复正常 正常 仍以R供电
正常 异常 经t 4 延时后Q R 分,再经t 3 延时后Q N 合, N供电
RMQ1-5
自动转换类
RMQ1 RMQ3 RMQ5 RMQ6 RMU1 RMK/RMKC/T RMS1 RMD2 P1700
智能控制器
RMQ1F 电网-发电机
控制特性
常用电源N 发电机电源G 工作状态
正常 不发电 N供电,Q N 合,Q R 分
异常 开始启动发电机G 经t 1 延时后,发出发电指令,G开始启动
异常 发电机电压正常 发电机电压正常后Q N 分,经t 3 延时后Q R 合,G供电
恢复正常 正常 经t 2 延时后Q R 分,经t 3 延时后Q N 合,N供电
正常 停止发电 经t 5 延时后,发出可以停止发电的指令
控制器
安装方式
动作电压 a) V 工作状态
欠电压 过电压 返回 b) 电压 常用断 返回断 接通延 备用断 确认正 转换动
开延时t 1 开延时t 2 c) 时t 3 开延时t 4 d) 常延时t 5 e) 作时间t
0.65~0.85 1.1~1.3 0.85~1.05 0.1~240 0.1~240 0.1~480 0.1~240 0.1~900
Ue可调 g) Ue可调 g) Ue可调 g) 可调 g) 可调 g) 可调 g) 可调 g) 可调 g)
(70%、 (110%、 (90%、
5 5 1 5 60<2
75%、 115%、 95%、
Y 80%、 120%) 100%、
85%)Ue Ue+OFF f) 105%)Ue
四档可调 四档可调 四档可调
注: Q N : 控制常用电源的断路器
Q R : 控制备用(发电机)电源的断路器
t 1 : 常用断开延时 t 2 :返回断开延时
t 3 : 接通延时 t 4 :备用断开延时
t 5 : 确认正常延时
注: a. 控制器显示的动作电压为相电压有效值
b. 返回电压与故障动作电压的设定值之间相差需大于10V
c. t 2 延时: R、F型控制器有
d. t 4 延时: S型控制器有
e. t 5 延时: F型控制器有
f. 过压值设定在OFF位置,表示退出位置不进行过压保护,过压值默认为无限大。
g. 电压的可调级差≤1V;时间的可调级差≤1s,误差±10%










