■产品优势
专注测量纯水
独特敏感元件设计,并配有DJS-0.01的电导电极及流通测量槽
防腐 防水
该仪器操作简单 程序化设计 防腐、防水,数码管显示,能适应恶劣测量环境
产品质量可靠
仪器关键部件采用进口元件,采用一体化设计,无运动部件可靠性能高
■应用领域
电力、石化、制药、环境监测、疾控、食品、制药、农产品、饮料、大学及科研等纯水、注射用水和饮用水测量
■三大增值服务
凡使用方舟产品,若有质量问题,主机三年免费保修,半年
凡使用方舟产品,若有质量问题,主机半年包换
凡使用方舟产品,若有应用问题,免费提供解决方案
■产品特点
1.大屏幕高分辨率彩色显示器,具有背光调节功能、使用数字/字母、符号按键操作
2.6档量程自动变频、自动转换,一键标定,自动校准电极常数
3.多参数测量,电导率、电阻率、温度
4.参比温度、温度系数、电导池常数可调
5.具有电极、方法、样品管理、操作人员及权限管理功能
●电极管理功能:电极ID管理、记录电极常数、校准信息
●用户管理功能:用户ID和密码管理,支持1000个用户登陆密码
●方法管理功能:支持操作人员对不同测量需求建立单独的方法
●校准管理功能:内置10种电导率标准溶液,1种自定义溶液,有欧美和中国标准溶液可选择
●安全管理功能:断电保护功能,支持用户权限管理
●界面管理功能:记录关机前测量模式,再次开机则自动进入关机前的模式测量界面
6.测量方法:标准溶液测量法和电导常数测量法
7.读数方式:实时测量、自动测量、定时测量
8.非线性温度补偿测量实验室纯水模式,特别适合电厂、微电子和制药等行业的使用,实验室I、II、III级用水模式、制药用纯水模式、制药用注射用水模式、电子级EW-I EW-II EW-III 用水模式,均带报警提示功能
9.自动(ATC)、手动(MTC)温度补偿模式
具有强大的数据管理功能,时钟和日期双显示,符合GLP规范,可追溯完整的信息
10.数据查阅:按样品名称阅存贮数据
11.数据统计:仪器内置软件协议,将存储的数据直接传输电脑的office Excel、office Word或记事本等软件文本中,方便用户对测量数据进行归档统计、分析、比较等操作
12.支持测量方法的查阅、创建、拷贝、编辑、删除,100套测量方法,3种数据输出报告格式:简单格式、普通格式、GLP格式
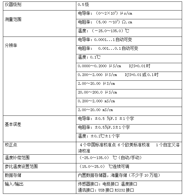
■技术参数
